分布式 ID 生成系统 Leaf 的设计思路,源码解读
本文最后更新于 2025-11-27,文章内容可能已经过时。
分布式 ID 生成系统 Leaf 的设计思路,源码解读
什么是分布式ID?
ID的特点就是唯一,而分布式ID就是指分布式系统下的ID,他是全局唯一的。
为啥需要分布式ID
这就和唯一息息相关了。比如我们使用MySQL存储数据,一开始数据量不大,但是业务经过一定时间的发展,单表数据每日剧增,最终突破1000W,2000W......系统开始变慢了,此时我们已经尝试了优化索引,读写分离,升级硬件,升级网络等操作,但是单表的瓶颈还是出现了,我们只能去分库分表了。
然而问题随之而来,分库分表之后如果还用数据库的自增ID的方式的话,那么在比如说用户表中,就可能出现两个相同ID的用户,这个情况是绝对不可以接受的。而分布式ID就是为了解决这个问题,因为他是全局唯一的,这个特点是我们想要的。
分布式ID的生成方式
- UUID
- 数据库自增
- 雪花算法
基本也就上面几种,UUID的缺点是太长了,36个字符,而且无序,不适合。
而其他两种的缺点还有方式去补救,可能这也是leaf选择者两种方式的缘故吧。
项目简介
Leaf,分布式ID生成系统,有两种生成方式:
- 号段模式
- Snowflake模式

号段模式
在 数据库自增ID 的基础上进行优化
- 增加一个 segement ,减少访问数据库的次数。
- 双 Buffer 优化,提前缓存下一个 Segement,降低网络请求的耗时(降低系统的TP999指标)
数据库表设计如下:

biz_tag用来区分业务,max_id表示该biz_tag目前所被分配的ID号段的最大值,step表示每次分配的号段长度
没优化前,每次都从 db 获取,获取的频率和 step 字段相关。
双Buffer优化思路

采用双buffer的方式,Keaf服务内部有两个号段的缓存区segment。当前号段已经下发10%时如果下个号段未更新,则另开一个线程区更新下个号段,当前号段如果全部下发完毕后,如果下个号段准备好了则切换到下个号段为当前segment接着下发,循环往复。
号段模式源码解读

SegmentService 构造方法
作用
- 配置 dataSource
- 设置 MyBatis
- 实例化 SegmentIDGenImpl
- 执行 init 方法

这段代码我也忘了 哈哈,已经多久没直接用 mybatis 了,还是重新去官网翻看的。


实例化 SegmentIDGenImpl 时,其中有两个变量要留意下
- SEGMENT_DURATION,智能调节 step 的关键
- cache ,其中 SegmentBuffer 是双 Buffer 的关键设计。
这里先不展开,看看 init 方法先。

SegmentIDGenImpl init 方法
作用
- 执行 updateCacheFromDb 方法
- 开后台线程,每分钟执行一次 updateCacheFromDb() 方法

显然,核心在 updateCacheFromDb
updateCacheFromDb 方法
这里就直接看源码和我加的注释
private void updateCacheFromDb() {
logger.info("update cache from db");
StopWatch sw = new Slf4JStopWatch();
try {
// 执行 SELECT biz_tag FROM leaf_alloc 语句,获取所有的 业务字段。
List<String> dbTags = dao.getAllTags();
if (dbTags == null || dbTags.isEmpty()) {
return;
}
// 缓存中的 biz_tag
List<String> cacheTags = new ArrayList<String>(cache.keySet());
// 要插入的 db 中的 biz_tag
Set<String> insertTagsSet = new HashSet<>(dbTags);
// 要移除的缓存中的 biz_tag
Set<String> removeTagsSet = new HashSet<>(cacheTags);
// 缓存中有的话,不用再插入,从 insertTagsSet 中移除
for (int i = 0; i < cacheTags.size(); i++) {
String tmp = cacheTags.get(i);
if (insertTagsSet.contains(tmp)) {
insertTagsSet.remove(tmp);
}
}
// 为新增的 biz_tag 创建缓存 SegmentBuffer
for (String tag : insertTagsSet) {
SegmentBuffer buffer = new SegmentBuffer();
buffer.setKey(tag);
Segment segment = buffer.getCurrent();
segment.setValue(new AtomicLong(0));
segment.setMax(0);
segment.setStep(0);
cache.put(tag, buffer);
logger.info("Add tag {} from db to IdCache, SegmentBuffer {}", tag, buffer);
}
// db中存在的,从要移除的 removeTagsSet 移除。
for (int i = 0; i < dbTags.size(); i++) {
String tmp = dbTags.get(i);
if (removeTagsSet.contains(tmp)) {
removeTagsSet.remove(tmp);
}
}
// 从 cache 中移除不存在的 bit_tag。
for (String tag : removeTagsSet) {
cache.remove(tag);
logger.info("Remove tag {} from IdCache", tag);
}
} catch (Exception e) {
logger.warn("update cache from db exception", e);
} finally {
sw.stop("updateCacheFromDb");
}
}
执行完后,会出现这样的 log
Add tag leaf-segment-test from db to IdCache, SegmentBuffer SegmentBuffer{key='leaf-segment-test', segments=[Segment(value:0,max:0,step:0), Segment(value:0,max:0,step:0)], currentPos=0, nextReady=false, initOk=false, threadRunning=false, step=0, minStep=0, updateTimestamp=0}
最后 init 方法结束后,会将 initOk 设置为 true。
项目启动完毕后,我们就可以调用这个 API 了。

如图,访问 LeafController 中的 Segment API,可以获取到一个 id。
SegmentIDGenImpl get 方法
可以看到,init 不成功会报错。
以及会直接从 cache 中查找这个 key(biz_tag) , 没有的话会报错。

拿到这个 SegmentBuffer 时,还得看看它 init 了 没有,没有的话用双检查锁的方式去更新
先来看下一眼 SegmentBuffer 的结构
SegmentBuffer 类


updateSegmentFromDb 方法
这里就是更新缓存的方法了,主要是更新 Segment 的 value , max,step 字段。
可以看到有三个 if 分支,下面展开说

分支一:初始化
第一次,buffer 还没 init,如上图,执行完后会更新 SegmentBuffer 的 step 和 minStep 字段。
分支二:第二次更新
这里主要是更新这个 updateTimestamp ,它的作用看分支三

分支三:剩下的更新
这里就比较有意思了,就是说如果这个号段在 15分钟 内用完了,那么它会扩大这个 step (不超过 10w),创建一个更大的 MaxId ,降低访问 DB 的频率。
那么,到这里,我们完成了 updateSegmentFromDb 方法,更新了 Segment 的 value , max,step 字段。

但是,我们不是每次 get 都走上面的流程,它还得走这个缓存方法
getIdFromSegmentBuffer 方法
显然,这是另一个重点。
如图,在死循环中,先获取读锁,拿到当前的号段 Segment,进行判断
- 使用超过 10% 就开新线程去更新下一个号段
- 没超过则将 value (AtomicLong 类型)+1 ,小于 maxId 则直接返回。
这里要重点留意 读写锁的使用 ,比如 开新线程时,使用了这个 写锁 ,里面的 nextReady 等变量使用了 volatile 修饰

这里的核心就是切换 Segment。

至此,号段模式结束。
优缺点
信息安全:如果ID是连续的,恶意用户的扒取工作就非常容易做了,直接按照顺序下载指定URL即可;如果是订单号就更危险了,竞对可以直接知道我们一天的单量。所以在一些应用场景下,会需要ID无规则、不规则。—— 《Leaf——美团点评分布式ID生成系统》
优点:
- Leaf服务可以很方便的线性扩展,性能完全能够支撑大多数业务场景。
- ID号码是趋势递增的8byte的64位数字,满足上述数据存储的主键要求。
- 容灾性高: Leaf服务内部有号段缓存,即使DB宕机,短时间内Leaf仍能正常对外提供服务。
- 可以自定义max_id的大小,非常方便业务从原有的ID方式上迁移过来。
缺点:
- ID号码不够随机,能够泄露发号数量的信息,不大安全。
- TP999数据波动大,当号段使用完之后还是会hang在更新数据库的I/O上,tg999数据会出现偶尔的尖刺。
- DB宕机会造成整个系统不可用。
可以看到,这个号段模式的最大弊端就是 信息不安全,所以在使用时得三思,能不能用到这些业务中去。所以在日常开发中,一般使用的雪花ID但是雪花ID也有一些缺点,但是利大于弊。
Snowflake模式
雪花算法,核心就是将 64bit 分段,用来表示时间,机器,序列号等。

41-bit的时间可以表示(1L<<41)/(1000L_3600_24*365)=69年的时间,10-bit机器可以分别表示1024台机器。 12个自增序列号可以表示2^12个ID,理论上snowflake方案的QPS约为 2^12 * 1000 = 409.6w/s
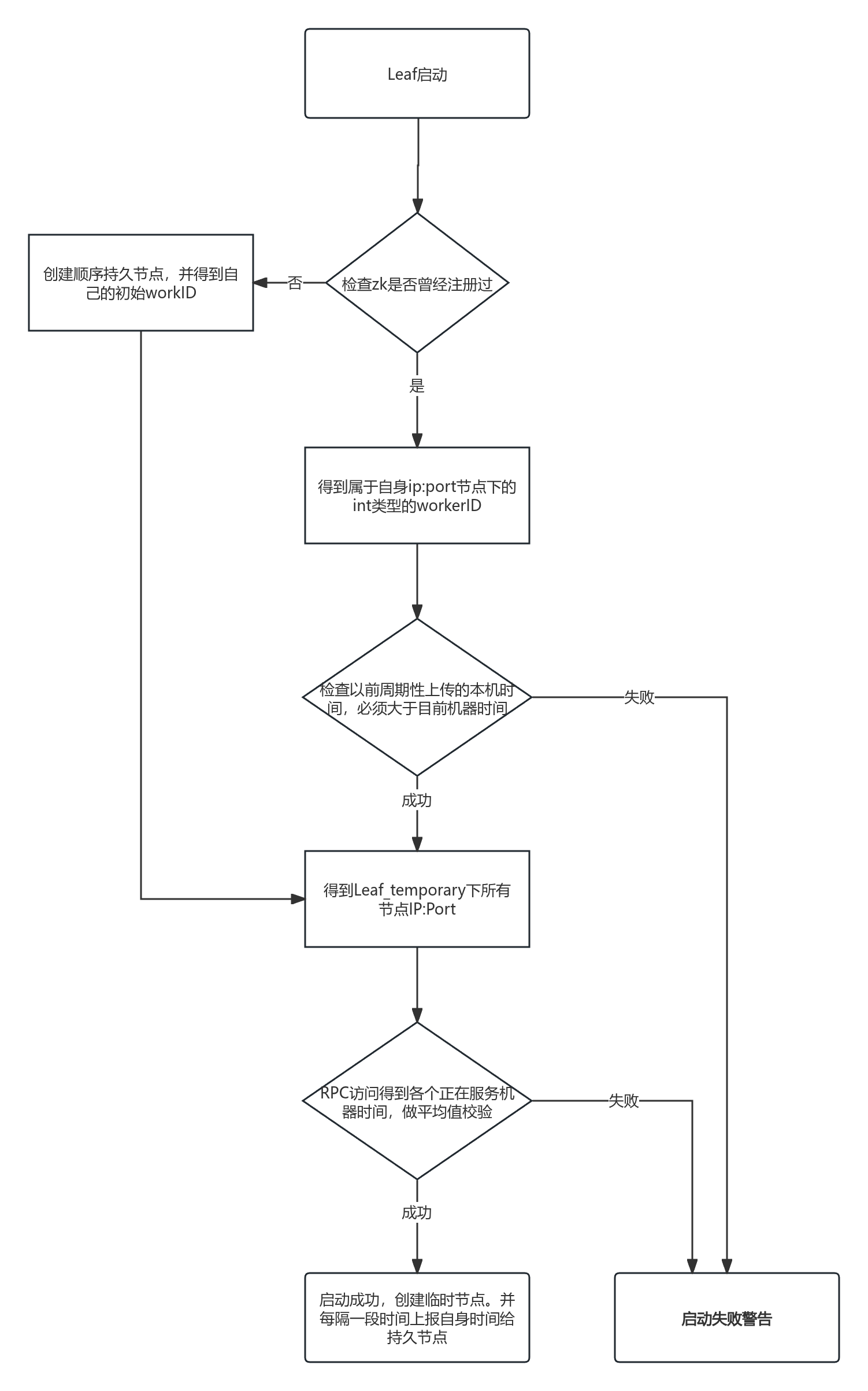
这里使用 Zookeeper 持久顺序节点的特性自动对 snowflake 节点配置 wokerID,不用手动配置。
时钟回拨问题

Snowflake模式源码解读
这部分源码就不一一展开了,直接展示核心代码
SnowflakeZookeeperHolder init 方法

这里要注意调整这个 connectionTimeoutMs 和 sessionTimeoutMs ,不然两种模式都启动的话,这个 zk 的 session 可能会超时,造成启动失败。
图中流程
- 看看 zk 节点存不存在,不存在就创建
- 同时将 worker id 保存到本地。
- 创建定时任务,更新 znode。

SnowflakeIDGenImpl get 方法
这里直接看代码和注释了
@Override
public synchronized Result get(String key) {
long timestamp = timeGen();
// 发生了回拨,此刻时间小于上次发号时间
if (timestamp < lastTimestamp) {
long offset = lastTimestamp - timestamp;
if (offset <= 5) {
try {
//时间偏差大小小于5ms,则等待两倍时间
wait(offset << 1);
timestamp = timeGen();
//还是小于,抛异常并上报
if (timestamp < lastTimestamp) {
return new Result(-1, Status.EXCEPTION);
}
} catch (InterruptedException e) {
LOGGER.error("wait interrupted");
return new Result(-2, Status.EXCEPTION);
}
} else {
return new Result(-3, Status.EXCEPTION);
}
}
if (lastTimestamp == timestamp) {
// sequenceMask = ~(-1L << 12 ) = 4095 二进制即 12 个1
sequence = (sequence + 1) & sequenceMask;
if (sequence == 0) {
//seq 为0的时候表示是下一毫秒时间开始对seq做随机
sequence = RANDOM.nextInt(100);
timestamp = tilNextMillis(lastTimestamp);
}
} else {
//如果是新的ms开始
sequence = RANDOM.nextInt(100);
}
lastTimestamp = timestamp;
// timestampLeftShift = 22, workerIdShift = 12
long id = ((timestamp - twepoch) << timestampLeftShift) | (workerId << workerIdShift) | sequence;
return new Result(id, Status.SUCCESS);
}
protected long tilNextMillis(long lastTimestamp) {
long timestamp = timeGen();
while (timestamp <= lastTimestamp) {
timestamp = timeGen();
}
return timestamp;
}
protected long timeGen() {
return System.currentTimeMillis();
}
API 效果
生成 ID

反解 ID

至此,这个 Snowflake 模式也了解完毕了。
总结
看完上面两种模式,我觉得两种模式都有它适用的场景,号段模式更适合对内使用(比如 用户ID),而如果你这个 ID 会被用户看到,暴露出去有其他风险(比如爬虫恶意爬取等),那就得多斟酌了,。而订单号 就更适合用 snowflake 模式。
分布式ID 的特点
- 全局唯一
- 趋势递增(有序一直很重要,粗略有序还是严格有序就看情况了)
- 可反解(可选)
- 信息安全(可选)
参考资料
- Github 地址:https://github.com/Meituan-Dianping/Leaf/blob/master/README_CN.md
- Leaf——美团点评分布式ID生成系统:https://tech.meituan.com/2017/04/21/mt-leaf.html
- 分布式id生成方案总结:https://www.cnblogs.com/javaguide/p/11824105.html